Abstract
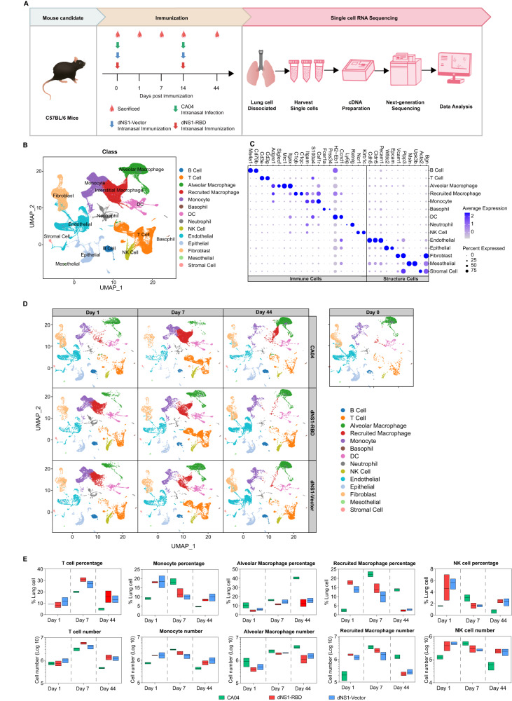
The emergence of severe acute respiratory syndrome coronavirus-2 (SARS-CoV-2) variants and “anatomical escape” characteristics threaten the effectiveness of current coronavirus disease 2019 (COVID-19) vaccines. There is an urgent need to understand the immunological mechanism of broad-spectrum respiratory tract protection to guide broader vaccines development. Here we investigate immune responses induced by an NS1-deleted influenza virus vectored intranasal COVID-19 vaccine (dNS1-RBD) which provides broad-spectrum protection against SARS-CoV-2 variants in hamsters. Intranasal delivery of dNS1-RBD induces innate immunity, trained immunity and tissue-resident memory T cells covering the upper and lower respiratory tract. It restrains the inflammatory response by suppressing early phase viral load post SARS-CoV-2 challenge and attenuating pro-inflammatory cytokine (Il6, Il1b, and Ifng) levels, thereby reducing excess immune-induced tissue injury compared with the control group. By inducing local cellular immunity and trained immunity, intranasal delivery of NS1-deleted influenza virus vectored vaccine represents a broad-spectrum COVID-19 vaccine strategy to reduce disease burden.
Link: https://www.nature.com/articles/s41467-023-39560-9
