2021年12月17日,Science子刊Science Advances在线刊发了我院分子影像中心刘刚教授团队题为“Repurposing ICG enables MR/PA imaging signal amplification and iron depletion for iron-overload disorders” 的研究成果。该研究首次报道了临床常用肝功能检测及手术导航制剂吲哚菁绿(ICG)可作为磁共振对比剂和去铁剂用于铁过载疾病诊疗一体化新策略。
铁是人体必需的微量元素之一,铁以多种形式在体内保持着动态平衡。过度输血、血红蛋白合成障碍、膳食结构改变等因素均可打破这种平衡并导致铁过载。铁过载亦和许多肝脏疾病关系密切,如肝炎、脂肪肝、肝纤维化、肝硬化、肝癌等,因为肝脏是维护体内环境的重要器官,是铁储存的主要部位,故而成为铁过载诱导损伤的主要靶器官。为使此类患者及时得到保护性干预措施,发展有效的铁过载疾病诊疗新方法至关重要。相较来说,使用非侵入性 MRI 成像系统进行无创动态检测肝铁存储情况,有助于安全而准确地掌握铁沉积的空间分布信息。然而,常规MRI 成像方法在细胞和分子水平检测疾病生物标志物的灵敏度较低,难于满足临床需求。并且大多数基于 MRI 的铁评估方法都因无法区分不同的铁沉积模式(例如游离铁以及铁蛋白和铁血黄素所含铁)而造成一定程度的误判,最终造成铁定量的特异性和敏感性不足。因此,开发用于精确定量肝脏过量铁的新方法是该领域的研究前沿和热点。
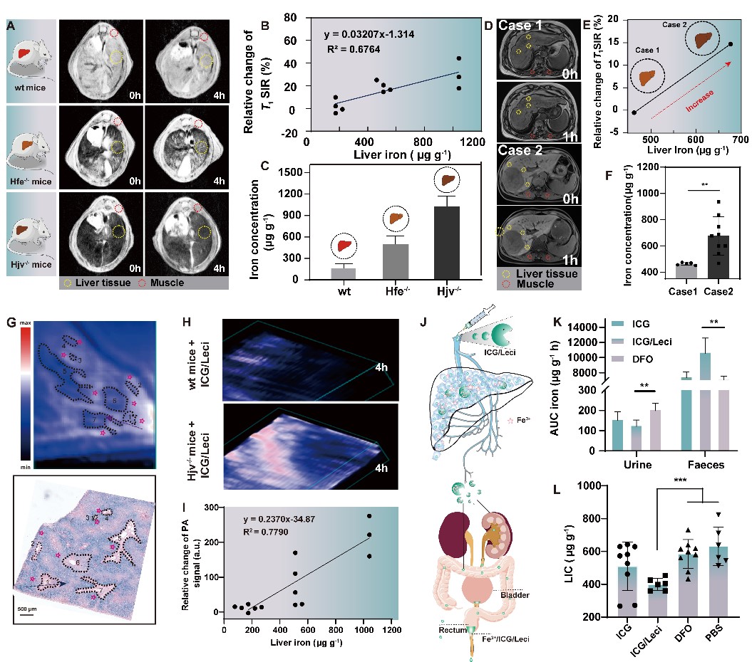
两亲性ICG是被FDA批准用于临床的诊断制剂,已被作为动态评估肝功能和病人心输出量的检测标准。基于本团队前期金属离子配位自组装药物研究基础(Nat Commun. 2020; Angew Chem. 2019; JACS. 2018; Adv Mater. 2017; Sci Adv. 2016),本研究原创性地提出开发ICG 作为铁螯合剂,用于体内外铁过载疾病的诊疗一体化研究。团队结合理论计算及实验验证了ICG 螯合Fe3+具有高特异性和灵敏性,而当ICG 螯合 Fe3+后将有效屏蔽Fe3+原有的T1信号,其机理为:通过ICG 疏水基团限制 Fe 离子周围水交换,从而产生较短的自旋晶格弛豫时间及较低的 r1值,进而引起 MR 图像具有T1信号强度比变化(T1SRC),此变化值与ICP测得的啮齿动物模型和人体肝脏活检组织中的肝脏铁含量(LIC)高度正相关。同时与现有临床中常用去铁制剂——去铁胺(DFO)相比,ICG 不仅可以提供 Fe3+定位及定量信息,还可使肝脏中铁的去除效率提高100%并且具有良好生物安全性。本研究提出的原创技术一次性实现了铁超负荷疾病的无创检测和高效治疗,是一种简单且可临床广泛推广的铁过载疾病诊疗一体化策略,目前该方法已经获得中国发明专利授权(ZL202010387159.9)并已通过多家三甲教学型医院的医学伦理委员会审核开展临床应用推广研究(ChiCTR2000035648)。

ICG作为MRI对比剂和去铁剂在铁过载疾病诊疗中的应用效果图
我院博士生林惠荣为该论文第一作者。我院刘刚教授、厦门大学附属翔安医院放射介入科毛景松副主任医师以及浙江大学公共卫生学院王福俤教授为该论文的共同通讯作者。上述系列研究工作得到了科技部重大专项课题以及国家自然科学基金杰出青年基金等项目的支持。
论文链接:https://www.science.org/doi/10.1126/sciadv.abl5862。
(分子影像暨转化医学研究中心)