一、什么是管制类化学品?
实验室使用的化学品种类繁多, 那么什么是管制类化学品呢?
你曾使用或听说过以下化学试剂吗?
高锰酸钾、丙酮、盐酸、硫酸、硝酸、过氧化氢(双氧水)......
以上化学品是实验室常用试剂,但必须依据国家相关法律法规采取特殊管理和控制,简称管制化学品。
与普通危化品不同,管制化学品除可能具有毒害、腐蚀、爆炸、燃烧、助燃等危险性质外,还可能被不法分子用于非法用途,危害他人人身和财产安全,对社会造成不良影响,因此管制化学品的采购、储存、使用及处置,必须符合相关法律法规要求,否则,就可能触碰到法律红线。
二、管制类化学品的分类
1.易制毒化学品
指国家规定管制的可用于制造毒品的前体、原料和化学助剂等物质。
根据国务院《易制毒化学品管理条例》,易制毒化学品分为三类:
第一类是可以用于制毒的主要原料,第二类、第三类是可以用于制毒的化学配剂。
自2005年以来,易制毒化学品目录已经多次增补,目前列入管控的易制毒化学品共38种,其中第一类19种,第二类11种,第三类8种。

2.易制爆化学品
指其本身不属于爆炸品但是可以用于制造爆炸物品、或经简单还原即可制造爆炸物品的危险化学品。
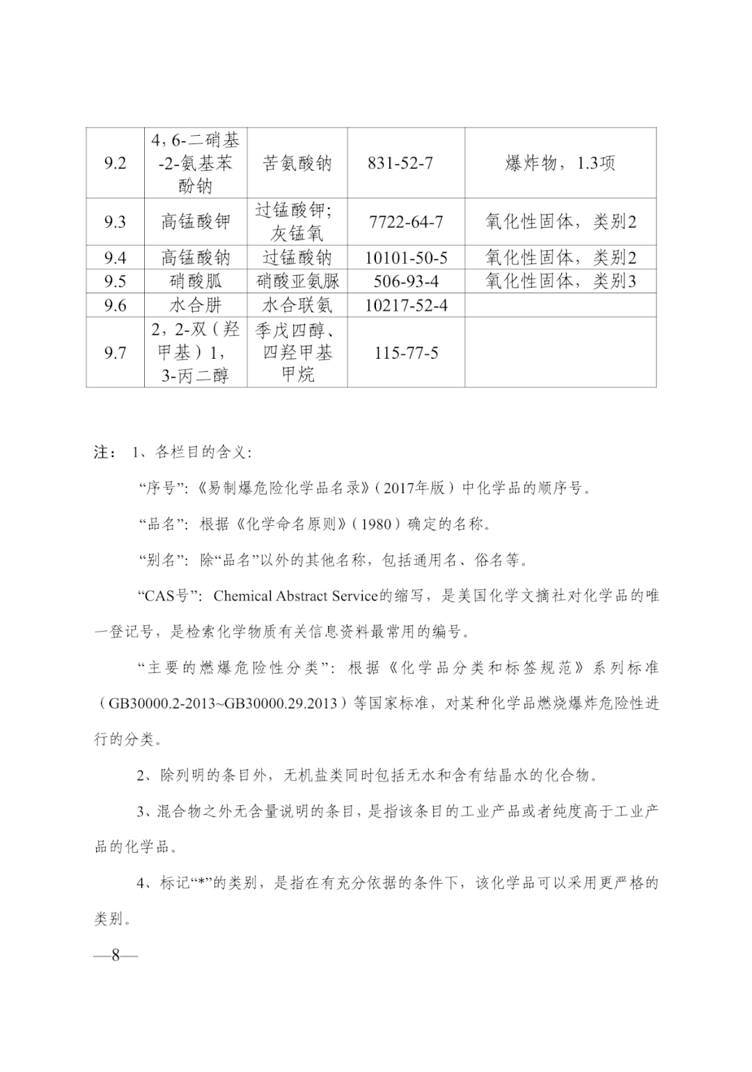
根据《易制爆危险化学品名录》(2017年版)共分为9大类74种。








《易制爆危险化学品名录》
注意:高锰酸钾既属于易制毒化学品,又属于易制爆危险化学品,管理时应遵循级别高的管控要求。
3.剧毒化学品
指具有剧烈急性毒性危害的化学品,包括人工合成的化学品及其混合物和天然毒素,还包括具有急性毒性易造成公共安全危害的化学品。《危险化学品目录》(2015年版)中剧毒化学品共计148种。
常见剧毒品:叠氮化钠、氯化汞、氧化汞、氟、氯、五氧化二砷等。
4.爆炸品
指在外界作用下(如受热、受压、撞击等),能发生剧烈的化学反应,瞬时产生大量的气体和热量,使周围压力急剧上升,发生爆炸,对周围环境造成破坏的物品。也包括无整体爆炸危险,但具有燃烧、抛射及较小爆炸危险的物品。
无机物类爆炸品: 包括硝酸盐混合物、铝酸盐混合物、雷酸盐等。例:高氯酸、迭氮铅、雷汞等。
有机物类爆炸品: 包括硝基化合物类,硝酸酯类等。例:三硝基甲苯(TNT)、三硝基苯酚(苦味酸)、硝化甘油等。
5.麻醉药品和第一类精神药品
指列入麻醉药品目录、精神药品目录的药品和其他物质。麻醉药品和第一类精神药品有很多种,如布苯丙胺、卡西酮、二甲基色胺、乙环利定、麦司卡林、甲米雷司、甲卡西酮、乙芬胺、羟芬胺、六氢大麻酚、赛洛西宾、替苯丙胺、替诺环定等。
三、管制类化学品的管理
易制毒化学品:储存规范,台账清晰
🔷设置专库或者专柜储存,专库应当设有防盗设施;
🔷第一类易制毒化学品、药品类易制毒化学品实现双人双锁管理,账册保存期限不少于2年。第二、三类易制毒品实行上锁管理,并记录台账。
易制爆化学品:存量合规、双人双锁保管
🔷存放场所出入口应设置防盗安全门,或存放在专用储存柜内,储存场所防盗安全级别应为乙级(含)以上;
🔷专用储存柜应具有防盗功能,符合双人双锁管理要求,台账账册保存期限不少于1年。
剧毒化学品:执行“五双”管理(即双人验收、双人保管、双人发货、双把锁、双本账),技防措施符合管制要求
🔷单独存放、不得与易燃、易爆、腐蚀性物品等一起存放;
🔷有专人管理并做好贮存、领取、发放情况登记,登记资料至少保存1年;
🔷防盗安全门应符合GB17565的要求,防盗安全级别为乙级(含)以上,防盗锁应符合GA/T73的要求,防盗保险柜应符合《防盗保险柜》GB10409-2001的要求,监控管控执行公安要求。
爆炸品:单独隔离、限量存储,使用、销毁按照公安部门要求执行
🔷收存和发放民用爆炸物品必须进行登记,做到账目清楚,账物相符。
麻醉药品和第一类精神药品:管理符合“双人双锁”,有专用账册
🔷设立专库或者专柜储存,专库应当设有防盗设施并安装报警装置,专柜应当使用保险柜,专库和专柜应当实行双人双锁管理;
🔷配备专人管理并建立专用账册,专用账册的保存期限应当自药品有效期期满之日起不少于5年。
来源:清华大学实验室管理处、中国科大实验室安全办公室